加入绘阖生态伙伴
加入绘阖生态伙伴
资源共享、能力互补、联合创新、收益共赢
以共赢为目标,共创产业升级与可持续发展的美好未来
Regional Quick Navigation
绘阖产业集团生态伙伴计划,是集团基于 “产业赋能、数字驱动、生态共荣” 战略,整合全业务领域(智慧城市、乡村振兴、智能制造、产业互联网、生态环境等)资源,面向全球优质主体打造的 “全域协同、价值共生” 合作体系。
核心理念:以 “伙伴为核心、价值为导向、协同为路径”,打破产业边界与资源壁垒,通过 “资源共享、能力互补、联合创新、收益共赢”,构建覆盖 “技术研发 - 场景落地 - 产业运营 - 价值变现” 全链条的生态网络,最终实现 “集团成长、伙伴增值、产业升级” 的三方共赢,助力集团成为全球领先的产业生态运营商。
总体目标:未来 3 年内,汇聚 1000 + 优质生态伙伴,落地 500 + 跨领域协同项目,形成 “10 大标杆生态场景”(如智慧产城综合体、乡村振兴产业集群、绿色低碳产业链),推动生态内伙伴整体营收提升 20% 以上,共同打造具有全球竞争力的产业生态共同体。
基于集团 “产业场景多元、伙伴需求差异化” 特征,构建 “1 个核心生态 + N 个细分领域子生态 + 3 层伙伴支撑” 的总体架构,确保生态协同有序、价值精准传递:
(一)“1+N” 生态布局:全域覆盖与细分聚焦

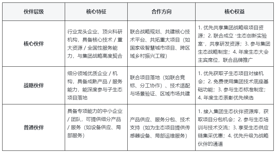
(二)“3 层伙伴” 分类:差异化合作与权益
根据伙伴在生态中的角色、能力与合作深度,将生态伙伴分为 3 个层级,实现 “分层赋能、梯度成长”:

围绕 “伙伴需求” 与 “产业痛点”,构建 “4 大协同体系”,覆盖伙伴合作全生命周期,确保生态价值可落地、可感知:
(一)资源共享体系:降低合作成本,放大资源价值
技术底座共享:
● 开放集团核心技术资源:产业互联网 PaaS 平台(API 接口、开发工具)、数字孪生引擎、AI 算法库、物联网接入网关,伙伴无需重复搭建底层架构,直接对接核心能力,缩短产品 / 方案落地周期 30% 以上;
● 提供技术适配支持:组建 “生态技术中台”,为伙伴提供 7×24 小时技术咨询、接口调试、定制开发服务,确保技术与集团生态无缝衔接。
产业场景共享:
● 开放集团全国产业场景资源:包括智慧城市项目(如智慧社区、数字政务)、乡村振兴基地(如智慧农田、乡村文旅)、产业园区(如智能制造产业园、绿色低碳园区),为伙伴提供 “真实场景测试场” 与 “项目落地载体”;
● 共享项目需求资源:定期发布集团生态项目招标信息(如设备采购、服务外包、联合开发),核心 / 战略伙伴可优先参与竞标,普通伙伴可获取分包机会。
供应链与渠道共享:
● 生态供应链协同:整合伙伴资源,开展 “批量采购、联合供应”(如智慧设备集采、建材联合采购),降低伙伴采购成本 15%-25%;
● 市场渠道共享:共享集团政府合作渠道(如地方发改委、农业农村局)、行业协会资源、媒体矩阵(官网、展会、行业媒体),协助伙伴拓展区域市场与品牌曝光。
(二)联合创新体系:突破技术瓶颈,共创产业价值
技术联合攻关:
● 针对产业共性痛点(如跨领域数据打通、绿色低碳技术、乡村数字化适配),联合核心伙伴与科研机构组建 “生态创新联盟”,共享研发资金、实验室资源、专利技术,共同攻克技术难题;
● 设立 “生态创新基金”:每年投入 1 亿元用于支持伙伴创新项目,重点扶持 “技术领先、场景适配” 的创新方案(如农业 AI 病虫害识别、园区碳管理系统)。
标准与案例共建:
● 联合制定行业标准:携手核心伙伴、科研院所、行业协会,共同制定细分领域标准(如智慧社区建设规范、乡村振兴产业运营标准、产业互联网数据安全规范),抢占行业话语权;
● 共创标杆案例:选择优质项目(如某县域乡村振兴综合体、某城市智慧园区),联合伙伴打造 “生态标杆案例”,通过媒体报道、行业展会、政府推荐等渠道推广,提升双方品牌影响力。
场景化创新验证:
● 为伙伴提供 “创新孵化场景”:如在集团产业园区内设立 “生态创新试验田”,为伙伴的新产品 / 方案提供免费测试场景(如测试智慧物流机器人、低碳节能设备),并提供数据反馈与优化建议;
● 推动 “跨界创新融合”:促进不同子生态伙伴合作(如智慧城市伙伴与生态环境伙伴联合开发 “智慧环保监测系统”,乡村振兴伙伴与产业互联网伙伴联合开发 “农产品溯源平台”),创造跨界价值。
(三)收益共赢体系:保障伙伴长期收益,实现共同成长
项目收益共享:
● 联合项目分成:针对联合开发 / 运营的项目(如智慧社区运维、乡村文旅运营),根据伙伴贡献度(资金、技术、资源、服务)制定 “收益分成机制”,确保伙伴获得合理回报;
● 长期服务收益:对于长期运维类项目(如设备运维、数据服务),建立 “长期服务续约机制”,核心伙伴可优先获得续约权,保障持续收益。
增值收益拓展:
● 生态衍生价值:基于生态项目数据与资源,联合伙伴开发增值服务(如为智慧园区企业提供金融服务、为乡村振兴项目开发文旅衍生品),共享增值收益;
● 品牌授权收益:核心伙伴可申请 “绘阖生态授权”,在合规范围内使用集团品牌开展合作,提升市场信任度,获取品牌溢价收益。
成长赋能收益:
● 低成本资源获取:伙伴可享受生态内 “优惠资源包”(如低价使用技术底座、优先获取供应链信贷),降低运营成本;
● 市场拓展支持:协助伙伴对接集团海外合作渠道(如 “一带一路” 沿线国家项目),拓展国际市场,获取增量收益。
(四)赋能支持体系:全方位助力伙伴成长,降低合作门槛
技术赋能:
● 定期开展 “生态技术培训”:内容涵盖集团技术底座使用、行业技术趋势、解决方案设计,每年为伙伴免费提供 5000 + 人次培训名额;
● 一对一技术辅导:为核心 / 战略伙伴配备 “专属技术顾问”,提供定制化技术辅导(如方案优化、技术难题解决)。
资源对接赋能:
● 政企对接支持:协助伙伴对接地方政府部门,解读政策(如产业补贴、项目申报),提供政策申报材料指导,提升项目申报成功率;
● 金融资源对接:联合集团合作金融机构(银行、基金公司、融资租赁企业),为伙伴提供 “生态专属金融服务”(如项目贷款贴息、供应链金融、股权投资对接),缓解资金压力。
运营赋能:
● 提供 “生态运营工具”:免费开放 “生态伙伴协同平台”,支持伙伴在线对接项目、跟踪合作进度、结算收益;
● 运营咨询服务:为伙伴提供行业运营方法论(如项目管理、市场推广、客户服务),协助优化运营策略,提升效率。
为确保生态伙伴计划有序推进、长期稳定,建立 “3 大保障机制”,为伙伴合作保驾护航:
(一)组织保障:明确责任主体,确保高效协同
● 生态伙伴委员会:由集团高管、核心伙伴代表、行业专家组成,负责生态战略制定、重大合作决策、争议协调;
● 生态运营中心:集团常设部门,负责生态伙伴招募、对接、培训、考核,统筹各子生态运营;
● 专属伙伴经理:为核心 / 战略伙伴配备 “一对一伙伴经理”,负责需求对接、问题解决、资源协调,确保合作高效推进。
(二)沟通机制:畅通交流渠道,及时响应需求
定期会议机制:
● 年度生态伙伴大会:总结生态成果、发布次年战略、表彰优秀伙伴;
● 季度子生态座谈会:针对各子生态(如智慧城市、乡村振兴)开展专项沟通,解决合作问题;
● 月度伙伴对接会:针对重点项目开展专项对接,推动项目落地。
● 线上沟通平台:搭建 “绘阖生态伙伴 APP”,支持伙伴在线提交需求、反馈问题、获取资源,实现 7×24 小时沟通响应。
(三)考核与激励机制:激发伙伴活力,保障生态质量
● 伙伴考核体系:从 “合作贡献度(项目参与、资源投入)、价值创造(收益增长、创新成果)、合规运营(无违规违约)” 三个维度,对伙伴进行年度考核;
激励机制:
● 层级晋升:考核优秀的普通伙伴可升级为战略伙伴,战略伙伴可升级为核心伙伴,享受更高权益;
● 物质奖励:对年度优秀伙伴(如 “生态创新奖”“项目贡献奖”)给予资金奖励、项目优先对接权、生态基金倾斜支持;
● 品牌曝光:为优秀伙伴提供集团官网首页展示、行业展会联合参展、媒体专访等品牌推广资源。
本总体计划是绘阖产业集团所有生态伙伴合作的 “总纲”,各细分领域生态伙伴计划(如智慧城市、乡村振兴、产业互联网)是总体计划的 “具体落地载体”,两者衔接规则如下:
● 统一准入标准:所有细分生态伙伴的招募、审核需符合总体计划的 “伙伴分层标准”,确保生态伙伴质量;
● 资源互通共享:各细分生态的技术资源、项目资源、伙伴资源,可通过总体计划的 “生态共享中枢” 跨领域调配,如智慧城市子生态的技术底座可复用至乡村振兴子生态;
● 权益统一保障:细分生态伙伴的权益(如技术支持、培训赋能)需符合总体计划的 “分层权益标准”,确保伙伴在不同子生态中享受一致的保障。
(一)加入路径
● 申请入口:登录绘阖产业集团官网 “生态伙伴” 板块,选择 “总体计划申请” 或对应细分生态计划申请,填写《绘阖生态伙伴申请表》;
● 审核流程:
资料提交(1 个工作日内确认)→ 需求对接与资质审核(3 个工作日内反馈)→ 伙伴层级评定(5 个工作日内完成)→ 签署合作协议→ 接入生态共享中枢;
● 分层对接:核心伙伴由集团高管牵头对接,战略伙伴由生态运营中心专项对接,普通伙伴由专属伙伴经理对接。
绘阖产业集团生态伙伴计划,不是 “简单的合作联盟”,而是 “共生共荣的产业共同体”—— 我们相信,单一企业的力量有限,唯有以开放的胸怀整合全球优质资源,以协同的思维打破产业边界,才能在数字经济时代抓住机遇、应对挑战。
我们诚挚邀请全球范围内的技术创新者、产业践行者、资源整合者加入绘阖生态,与我们携手:以技术为纽带,连接产业需求与创新价值;以生态为载体,激活资源潜能与协同活力;以共赢为目标,共创产业升级与可持续发展的美好未来!
内容说明:
本文中的部分相关数据及案例源于人工智能推演,用于辅助用户理解生态伙伴的含义及绘阖产业集团的业务规划及目标,仅供参考,不构成具体的投资建议、合作承诺或实际经营数据保证。具体合作细节、业务落地及数据以双方正式协议与实际运营情况为准,绘阖产业集团对本文中推演内容所产生的任何直接或间接损失不承担责任。