诚邀各地方政府、产业园区、龙头企业
科研院所及合作伙伴加入!
投资项目大数据
数据驱动决策、智能防控风险、协同放大价值
从经验型投资向数据型投资、从分散化管理向协同化运营
Regional Quick Navigation
绘阖产业集团投资项目大数据体系,是面向集团 “产业投资全生命周期”(项目筛选 - 尽职调查 - 投后管理 - 退出决策)的数字化支撑平台,以 “数据驱动决策、智能防控风险、协同放大价值” 为核心理念,整合 “产业数据、市场数据、政策数据、项目数据” 四大维度资源,通过技术赋能打破投资环节 “信息不对称、分析效率低、风险识别难” 等痛点,实现 “从经验型投资向数据型投资、从分散化管理向协同化运营” 的转型,为集团聚焦智慧农业、数字科技、绿色低碳、智能制造等核心赛道提供精准数据支撑,最终达成 “提升投资成功率、优化资产回报率、赋能产业升级” 的目标。
基于 “数据全链路流转、技术全流程赋能、应用全场景覆盖” 原则,构建 “数据层 - 技术层 - 应用层” 三层联动架构,确保数据价值从采集到落地的高效转化:
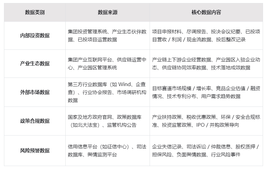
(一)数据层:构建全域投资数据资源池
作为大数据体系的 “源头活水”,数据层整合内外部多维度数据,形成覆盖投资全链条的 “全域数据资源池”,具体数据来源与分类如下:

数据层通过 “实时采集 + 定期更新” 机制保障数据鲜活:内部数据实时同步至资源池,外部数据每日增量更新,政策与风险数据实时监测推送,确保数据时效性满足投资决策需求。
(二)技术层:打造全流程数据处理能力
技术层作为 “数据加工转化器”,依托大数据技术栈实现数据 “采集 - 清洗 - 存储 - 分析 - 可视化” 全流程处理,核心技术模块如下:
1. 数据采集与整合模块
建立 “数据映射规则”,实现跨来源数据字段统一(如不同数据库中 “企业营收” 字段的口径对齐),解决 “数据孤岛” 问题。
采用 ETL 工具(如 DataStage、Kettle)批量抽取内外部结构化数据,通过 API 接口实时接入产业互联网平台、舆情监测平台等动态数据,利用 web scraping 技术采集非结构化数据(如行业报告、政策文件);
2. 数据治理与质量管控模块
建立 “数据质量评估体系”,从完整性、准确性、一致性、时效性四个维度定期检测数据质量,生成质量报告并推送整改建议,保障数据可用、可信。
通过 “数据清洗算法”(如缺失值填充、异常值剔除、重复数据去重)处理脏数据,确保数据准确率≥98%;
3. 数据存储与计算模块
基于 Hadoop、Spark 大数据平台实现分布式计算,支持 TB 级数据的高效分析,满足投资决策中 “多维度复杂计算” 需求(如项目估值模型计算、赛道潜力评分)。
采用 “混合存储架构”:结构化数据存储于关系型数据库(如 MySQL、PostgreSQL),非结构化数据(如报告文档、视频尽调材料)存储于对象存储(如阿里云 OSS),海量时序数据(如项目运营动态)存储于时序数据库(如 InfluxDB);
4. 智能分析与算法模块
开发 “产业关联分析算法”,挖掘目标项目与集团产业生态的协同潜力(如项目技术与集团产业互联网平台的适配度、与已投企业的供应链协同空间)。
部署 “投资决策 AI 模型”:包括项目筛选评分模型(多维度指标加权评分)、企业估值模型(DCF、可比公司法智能计算)、风险识别模型(基于机器学习算法识别财务风险、合规风险)、投后预警模型(LSTM 时序算法预测项目运营异常);
5. 数据可视化与交互模块
支持 “自定义查询” 功能,投资团队可按需筛选数据维度(如 “2024 年智慧农业赛道项目估值分布”“某已投项目近 3 个月现金流趋势”),生成个性化分析报告。
搭建 “投资大数据驾驶舱”,通过 BI 工具(如 Tableau、Power BI)实现数据可视化呈现,涵盖 “赛道全景视图、项目漏斗视图、投后监控视图、风险预警视图” 四大核心看板;
(三)应用层:覆盖投资全生命周期场景
应用层聚焦投资实际需求,将数据与技术能力转化为 “可落地、可感知” 的工具与服务,覆盖投资全生命周期四大核心场景:

为保障大数据体系规范运行,集团建立 “全流程、多层级” 的数据安全与合规机制,符合《数据安全法》《个人信息保护法》等国家法规要求:
1. 数据分级分类管理
针对不同级别数据制定差异化管控措施:核心敏感数据需 “双人授权 + 加密存储”,一般敏感数据需 “岗位权限绑定”,非敏感数据可开放至投资团队查询。
将数据按 “敏感级别” 分为三级:核心敏感数据(如投决会议机密、企业核心财务数据)、一般敏感数据(如项目申报材料、尽调报告)、非敏感数据(如公开市场数据);
2. 技术安全防护
访问控制环节:实施 “最小权限原则”,基于岗位角色分配数据访问权限,操作日志实时记录(含访问人、时间、操作内容),支持追溯审计。
数据存储环节:核心数据采用 “异地灾备 + 加密存储”,定期开展数据备份与恢复演练,保障数据不丢失;
数据传输环节:采用 SSL/TLS 加密技术,防止数据传输过程中泄露;
3. 合规管理机制
设立 “数据合规监督岗”:实时监控数据使用情况,发现违规行为及时制止并整改,确保体系合规运行。
定期开展 “数据合规培训”:覆盖投资团队、技术团队,培训内容包括法规解读、数据安全操作规范,每年培训不少于 4 次;
建立 “数据合规审查流程”:外部数据采购前核查供应商资质,确保数据来源合法;内部数据使用前需通过合规审核,避免违规使用;
1. 全生命周期数据闭环,打破投资环节壁垒
区别于传统 “分段式” 数据应用,本体系实现从项目筛选到退出的 “数据全链路贯通”,例如项目筛选阶段的赛道数据可直接复用至尽调阶段的竞品分析,投后运营数据可支撑退出阶段的回报测算,避免数据重复采集与口径不一致,提升投资全流程效率。
2. 产业数据深度联动,凸显集团协同优势
依托集团产业互联网、供应链运营、产业园区等生态资源,将 “产业数据” 融入投资决策(如判断项目技术在产业场景的落地潜力、与已投企业的供应链协同价值),形成 “投资 - 产业 - 数据” 的正向循环,这一优势是纯财务投资机构难以复制的。
3. AI 深度赋能决策,降低人为经验依赖
通过 AI 模型实现 “项目评分、风险识别、投后预警” 的自动化,减少人为判断的主观性与偏差,例如项目初筛模型通过学习历史成功项目特征,评分准确率逐年提升,同时算法可实时吸收行业新数据(如政策变化、技术突破),持续优化决策逻辑。
体系支持 “赛道定制化配置”:针对智慧农业、数字科技等不同赛道,可调整评分模型指标权重(如农业赛道增加 “政策补贴适配度” 权重,科技赛道增加 “专利数量” 权重);同时支持对接外部新数据源(如特定行业的第三方监测数据),满足集团拓展新投资赛道的需求。
(一)内部服务:支撑集团投资业务
为集团内部投资团队、产业事业部提供 “全流程数据支撑”:
投资团队可通过 “投资大数据驾驶舱” 实时获取数据服务,提交 “定制化分析需求”(如特定赛道深度报告),技术团队在 3 个工作日内反馈;
产业事业部可申请调用相关投资数据(如已投项目技术落地案例),支撑产业运营与生态伙伴合作。
(二)外部合作:赋能生态伙伴
为集团产业投资生态伙伴(如合作基金、被投企业)提供差异化数据服务:
数据咨询服务:为合作基金提供 “赛道数据报告、项目估值参考”,为被投企业提供 “行业对标数据、运营优化建议”;
模型定制服务:根据伙伴需求定制 “小型化数据模型”(如被投企业的投后监控模型),协助伙伴搭建轻量化数据工具;
数据对接服务:支持伙伴合规接入集团数据资源池(如供应链数据、市场数据),实现数据协同。
绘阖产业集团投资项目大数据体系,不仅是 “技术工具”,更是集团 “产业投资战略” 的核心支撑。通过数据打通投资与产业的协同链路,用智能提升投资决策的精准度与效率,用合规保障数据应用的安全与可持续,最终实现 “投资赋能产业、产业反哺投资” 的良性循环。未来,体系将持续迭代升级 —— 深化 AI 算法在细分赛道的应用、拓展跨领域数据协同(如碳数据与绿色投资的结合)、优化数据可视化交互体验,为集团成为 “产业投资领域的数据驱动标杆” 奠定基础。
内容说明:
本文中的部分相关数据及案例源于人工智能推演,用于辅助用户理解项目大数据的含义及绘阖产业集团的业务规划及目标,仅供参考,不构成具体的投资建议、合作承诺或实际经营数据保证。具体合作细节、业务落地及数据以双方正式协议与实际运营情况为准,绘阖产业集团对本文中推演内容所产生的任何直接或间接损失不承担责任。