深圳绘阖产业集团有限公司

Shenzhen Huihe Group Co.,Ltd

`
当前位置:
产业峰会
【A000213F3】校园应急广播解决方案
    发布时间: 2023-09-04 21:29    

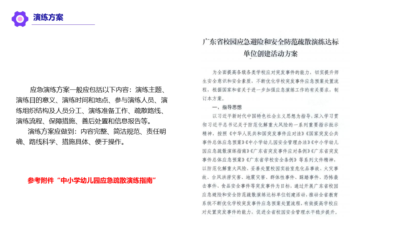
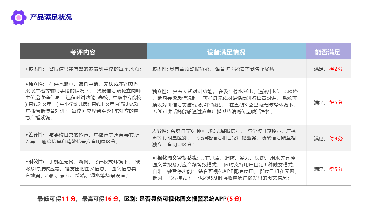
积极建设校园应急广播系统,从而保障各幼儿园、小学、中学及高等院校师生的生命安全,共建平安校园。通过开展校园应急避险和安全防范疏散演练达标单位创建活动督查工作,推动全省教育系统不断优化学校突发事件应急处置流程,有效提高师生安全意识、应急避险和自救互救能力,促进校园安全管理水平整体提升。

校园应急广播解决方案 

积极建设校园应急广播系统,从而保障各幼儿园、小学、中学及高等院校师生的生命安全,共建平安校园。通过开展校园应急避险和安全防范疏散演练达标单位创建活动督查工作,推动全省教育系统不断优化学校突发事件应急处置流程,有效提高师生安全意识、应急避险和自救互救能力,促进校园安全管理水平整体提升。