一、体系定位与核心理念
绘阖产业集团投资项目大数据体系,是面向集团 “产业投资全生命周期”(项目筛选 - 尽职调查 - 投后管理 - 退出决策)的数字化支撑平台,以 “数据驱动决策、智能防控风险、协同放大价值” 为核心理念,整合 “产业数据、市场数据、政策数据、项目数据” 四大维度资源,通过技术赋能打破投资环节 “信息不对称、分析效率低、风险识别难” 等痛点,实现 “从经验型投资向数据型投资、从分散化管理向协同化运营” 的转型,为集团聚焦智慧农业、数字科技、绿色低碳、智能制造等核心赛道提供精准数据支撑,最终达成 “提升投资成功率、优化资产回报率、赋能产业升级” 的目标。
二、核心架构:三层联动的大数据体系
基于 “数据全链路流转、技术全流程赋能、应用全场景覆盖” 原则,构建 “数据层 - 技术层 - 应用层” 三层联动架构,确保数据价值从采集到落地的高效转化:
(一)数据层:构建全域投资数据资源池
作为大数据体系的 “源头活水”,数据层整合内外部多维度数据,形成覆盖投资全链条的 “全域数据资源池”,具体数据来源与分类如下:

数据层通过 “实时采集 + 定期更新” 机制保障数据鲜活:内部数据实时同步至资源池,外部数据每日增量更新,政策与风险数据实时监测推送,确保数据时效性满足投资决策需求。
(二)技术层:打造全流程数据处理能力
技术层作为 “数据加工转化器”,依托大数据技术栈实现数据 “采集 - 清洗 - 存储 - 分析 - 可视化” 全流程处理,核心技术模块如下:
1. 数据采集与整合模块
建立 “数据映射规则”,实现跨来源数据字段统一(如不同数据库中 “企业营收” 字段的口径对齐),解决 “数据孤岛” 问题。
采用 ETL 工具(如 DataStage、Kettle)批量抽取内外部结构化数据,通过 API 接口实时接入产业互联网平台、舆情监测平台等动态数据,利用 web scraping 技术采集非结构化数据(如行业报告、政策文件);
2. 数据治理与质量管控模块
建立 “数据质量评估体系”,从完整性、准确性、一致性、时效性四个维度定期检测数据质量,生成质量报告并推送整改建议,保障数据可用、可信。
通过 “数据清洗算法”(如缺失值填充、异常值剔除、重复数据去重)处理脏数据,确保数据准确率≥98%;
3. 数据存储与计算模块
基于 Hadoop、Spark 大数据平台实现分布式计算,支持 TB 级数据的高效分析,满足投资决策中 “多维度复杂计算” 需求(如项目估值模型计算、赛道潜力评分)。
采用 “混合存储架构”:结构化数据存储于关系型数据库(如 MySQL、PostgreSQL),非结构化数据(如报告文档、视频尽调材料)存储于对象存储(如阿里云 OSS),海量时序数据(如项目运营动态)存储于时序数据库(如 InfluxDB);
4. 智能分析与算法模块
开发 “产业关联分析算法”,挖掘目标项目与集团产业生态的协同潜力(如项目技术与集团产业互联网平台的适配度、与已投企业的供应链协同空间)。
部署 “投资决策 AI 模型”:包括项目筛选评分模型(多维度指标加权评分)、企业估值模型(DCF、可比公司法智能计算)、风险识别模型(基于机器学习算法识别财务风险、合规风险)、投后预警模型(LSTM 时序算法预测项目运营异常);
5. 数据可视化与交互模块
支持 “自定义查询” 功能,投资团队可按需筛选数据维度(如 “2024 年智慧农业赛道项目估值分布”“某已投项目近 3 个月现金流趋势”),生成个性化分析报告。
搭建 “投资大数据驾驶舱”,通过 BI 工具(如 Tableau、Power BI)实现数据可视化呈现,涵盖 “赛道全景视图、项目漏斗视图、投后监控视图、风险预警视图” 四大核心看板;
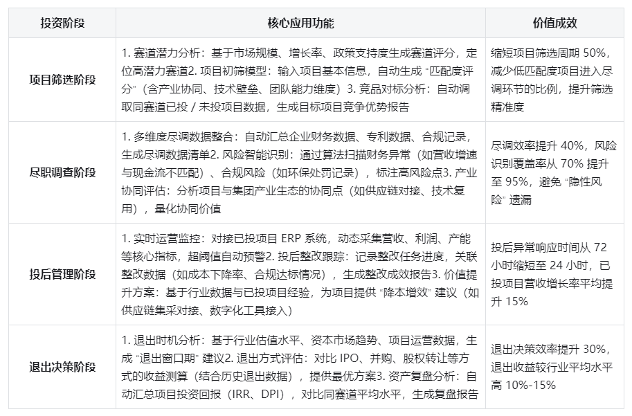
(三)应用层:覆盖投资全生命周期场景
应用层聚焦投资实际需求,将数据与技术能力转化为 “可落地、可感知” 的工具与服务,覆盖投资全生命周期四大核心场景:

三、数据安全与合规体系
为保障大数据体系规范运行,集团建立 “全流程、多层级” 的数据安全与合规机制,符合《数据安全法》《个人信息保护法》等国家法规要求:
1. 数据分级分类管理
针对不同级别数据制定差异化管控措施:核心敏感数据需 “双人授权 + 加密存储”,一般敏感数据需 “岗位权限绑定”,非敏感数据可开放至投资团队查询。
将数据按 “敏感级别” 分为三级:核心敏感数据(如投决会议机密、企业核心财务数据)、一般敏感数据(如项目申报材料、尽调报告)、非敏感数据(如公开市场数据);
2. 技术安全防护
访问控制环节:实施 “最小权限原则”,基于岗位角色分配数据访问权限,操作日志实时记录(含访问人、时间、操作内容),支持追溯审计。
数据存储环节:核心数据采用 “异地灾备 + 加密存储”,定期开展数据备份与恢复演练,保障数据不丢失;
数据传输环节:采用 SSL/TLS 加密技术,防止数据传输过程中泄露;
3. 合规管理机制
设立 “数据合规监督岗”:实时监控数据使用情况,发现违规行为及时制止并整改,确保体系合规运行。
定期开展 “数据合规培训”:覆盖投资团队、技术团队,培训内容包括法规解读、数据安全操作规范,每年培训不少于 4 次;
建立 “数据合规审查流程”:外部数据采购前核查供应商资质,确保数据来源合法;内部数据使用前需通过合规审核,避免违规使用;
四、核心价值与优势
1. 全生命周期数据闭环,打破投资环节壁垒
区别于传统 “分段式” 数据应用,本体系实现从项目筛选到退出的 “数据全链路贯通”,例如项目筛选阶段的赛道数据可直接复用至尽调阶段的竞品分析,投后运营数据可支撑退出阶段的回报测算,避免数据重复采集与口径不一致,提升投资全流程效率。
2. 产业数据深度联动,凸显集团协同优势
依托集团产业互联网、供应链运营、产业园区等生态资源,将 “产业数据” 融入投资决策(如判断项目技术在产业场景的落地潜力、与已投企业的供应链协同价值),形成 “投资 - 产业 - 数据” 的正向循环,这一优势是纯财务投资机构难以复制的。
3. AI 深度赋能决策,降低人为经验依赖
通过 AI 模型实现 “项目评分、风险识别、投后预警” 的自动化,减少人为判断的主观性与偏差,例如项目初筛模型通过学习历史成功项目特征,评分准确率逐年提升,同时算法可实时吸收行业新数据(如政策变化、技术突破),持续优化决策逻辑。